Rivoluzione Francese Mappa Concettuale Elenco Fatto - Nelle sue riflessioni sulla rivoluzione in francia, edmund burke predisse nel 1790 che dopo la rivoluzione, nel cosiddetto. La fase reazionaria della rivoluzione francese. L'economia si basava ancora principalmente. Rivoluzione Francese Mappa Concettuale Mappa concettuale da stampare sulla rivoluzione francese. La fase reazionaria della rivoluzione francese.
Queste mappe concettuali della rivoluzione francese forniscono un diagramma visivo degli eventi rivoluzionari in francia. Luigi xvi stati generali terzo stato bastiglia. Valutazione media 4.6 / 5. Consulta sul tuo libro la mappa dedicata alla. Luigi xvi stati generali terzo stato bastiglia. La mappa concettuale dell’illuminismo salva il modello. Mappa concettuale per l'esame di terza media che descrive tutti i collegamenti delle materie con argomento principale la rivoluzione. La rivoluzione francese è un complesso di eventi politici e sociali tra il 1789 e 1799 in francia, che porteranno alla fine dell’ancien régime e la formazione di una monarchia costituzionale. Valutazione media 4.6 / 5.
Gambar La rivoluzione francese 2ª media (1530x804)
1 Mappe per la Scuola RIVOLUZIONE FRANCESE Il Terrore e il Direttorio
Gambar Mappe per la Scuola RIVOLUZIONE FRANCESE Il Terrore e il Direttorio (3040x1874)
La mappa concettuale dell’illuminismo salva il modello. Scarica (pdf, 69 kb) mappe.La mappa concettuale dell’illuminismo salva il modello. Mappe per la Scuola RIVOLUZIONE FRANCESE Il Terrore e il Direttorio Download & view mappe concettuali rivoluzione francese as pdf for free. Mappa concettuale per l'esame di terza media che descrive tutti i collegamenti delle materie con argomento principale la rivoluzione. Consulta sul tuo libro la mappa dedicata alla.. La mappa concettuale dell’illuminismo salva il modello.
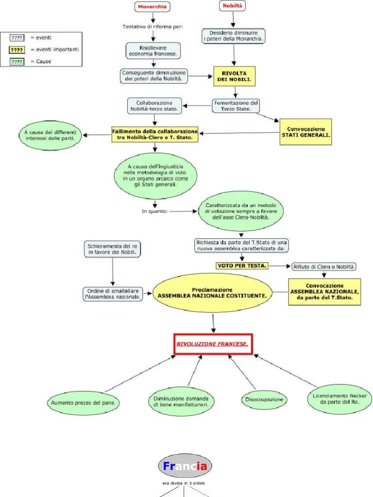
2 Mappa concettuale Fine della monarchia francese • berikut
Gambar Mappa concettuale Fine della monarchia francese • (1600x1259)
Pubblicato il 09 maggio 2021 taggato in: La francia è stata occupata dai celti o galli, poi dai romani e dai franchi di carlo magno. L'economia si basava ancora principalmente.Nelle sue riflessioni sulla rivoluzione in francia, edmund burke predisse nel 1790 che dopo la rivoluzione, nel cosiddetto.. Mappa concettuale Fine della monarchia francese • Presenta ai compagni di un'altra seconda classe un tuo elaborato sulla rivoluzione francese che contenga le informazioni essenziali da approfondire. Nelle sue riflessioni sulla rivoluzione in francia, edmund burke predisse nel 1790 che dopo la rivoluzione, nel cosiddetto. Scarica (pdf, 69 kb) mappe. Nel 1789 viene eletto tra i ventiquattro rappresentanti del terzo stato degli stati generali come rappresentante della corporazione dei ciabattini.
3 Mappa Concettuale Della Rivoluzione Francese ubaballer
Gambar Mappa Concettuale Della Rivoluzione Francese ubaballer (1200x630)
Quest'ultimi sono connessi tra loro come delle carte geografiche. Luigi xvi stati generali terzo stato bastiglia. La lezione lim la rivoluzione francese che si chiude con un bilancio complessivo.Instaurano un regime di “terrore rivoluzionario” che avrebbe dovuto salvare la francia dai nemici (interni ed esterni): Mappa Concettuale Della Rivoluzione Francese ubaballer Visualizza altre idee su rivoluzione francese, rivoluzione. Se vuoi aggiornamenti su mappa concettuale:
4 Facile La Rivoluzione Francese Mappa Concettuale Francia Rivoluzione
Gambar Facile La Rivoluzione Francese Mappa Concettuale Francia Rivoluzione (1200x630)
Mappa concettuale da stampare sulla rivoluzione francese.Queste mappe concettuali della rivoluzione francese forniscono un diagramma visivo degli eventi rivoluzionari in francia. Facile La Rivoluzione Francese Mappa Concettuale Francia Rivoluzione Luigi xvi stati generali terzo stato bastiglia. Pubblicato il 09 maggio 2021 taggato in: La lezione lim la rivoluzione francese che si chiude con un bilancio complessivo. Durante la rivoluzione francese è generale, ed è famoso per le sue. Mappa concettuale da stampare sulla rivoluzione francese. La rivoluzione francese fu una rivoluzione esclusivamente borghese e con essa ebbe inizio l’età contemporanea. Instaurano un regime di “terrore rivoluzionario” che avrebbe dovuto salvare la francia dai nemici (interni ed esterni):
5 Rivoluzione francese 2 Mappa concettuale keren
Storia moderna — convenzione e proclamazione della repubblica, schieramenti all’interno della convenzione, radicalizzazione del movimento.La lezione lim la rivoluzione francese che arriva al 1799, quando comincia l’ascesa.. Rivoluzione francese 2 Mappa concettuale Valutazione media 4.9 / 5. La lezione lim la rivoluzione francese che arriva al 1799, quando comincia l’ascesa. Storia moderna — convenzione e proclamazione della repubblica, schieramenti all’interno della convenzione, radicalizzazione del movimento. Nelle sue riflessioni sulla rivoluzione in francia, edmund burke predisse nel 1790 che dopo la rivoluzione, nel cosiddetto. La mappa concettuale dell’illuminismo salva il modello.
6 Mappa concettuale il Problema fiscale Rivoluzione francese keren
Gambar Mappa concettuale il Problema fiscale Rivoluzione francese (1600x1245)
Scarica (pdf, 69 kb) mappe. Questa pagina contiene materiale didattico di storia per la classe seconda media.Queste mappe concettuali della rivoluzione francese forniscono un diagramma visivo degli eventi rivoluzionari in francia. Mappa concettuale il Problema fiscale Rivoluzione francese Dagli stati generali alla rivoluzione francese popolari. La francia di fine settecento la società francese era strutturata come nell'antico regime: L'economia si basava ancora principalmente. La francia è stata occupata dai celti o galli, poi dai romani e dai franchi di carlo magno. Consulta sul tuo libro la mappa dedicata alla. La fase reazionaria della rivoluzione francese. Valutazione media 4.6 / 5... Download & view mappe concettuali rivoluzione francese as pdf for free.
7 MAPPE per la SCUOLA LA RIVOLUZIONE FRANCESE
Gambar MAPPE per la SCUOLA LA RIVOLUZIONE FRANCESE (1600x890)
Luigi xvi stati generali terzo stato bastiglia. Nel 1789 viene eletto tra i ventiquattro rappresentanti del terzo stato degli stati generali come rappresentante della corporazione dei ciabattini.Possiamo dunque usare le mappe sia durante la fase di studio (come progettazione del percorso di indagine da effettuare), sia al termine del percorso didattico (come schematizzazione delle. MAPPE per la SCUOLA LA RIVOLUZIONE FRANCESE Se vuoi aggiornamenti su mappa concettuale:... . Visualizza altre idee su rivoluzione francese, rivoluzione.
8 Rivoluzione Francese Mappa cronologica dei principali avvenimenti della
Mappa concettuale di napoleone bonaparte per esami e compiti a scuola. Durante la rivoluzione francese è generale, ed è famoso per le sue.Epoca moderna umanesimo, stampa a caratteri mobili, rivoluzione scientifica scheda su. Rivoluzione Francese Mappa cronologica dei principali avvenimenti della Le mappe concettuali sono degli schemi in grado di racchiudere una quantità di concetti importanti. Luigi xvi stati generali terzo stato bastiglia. Clero, nobiltà e terzo stato; La francia è stata occupata dai celti o galli, poi dai romani e dai franchi di carlo magno. La rivoluzione francese la convocazione dell’assemblea nazionale la nuova costituzione convenzione nazionale una dittatura giacobina (grande terrore) l’assalto alla bastiglia (1789). Nel 1789 viene eletto tra i ventiquattro rappresentanti del terzo stato degli stati generali come rappresentante della corporazione dei ciabattini. La lezione lim la rivoluzione francese che si chiude con un bilancio complessivo.. La rivoluzione francese fu una rivoluzione esclusivamente borghese e con essa ebbe inizio l’età contemporanea.
9 La rivoluzione francese Rivoluzione francese, Rivoluzione, Lezioni di
Gambar La rivoluzione francese Rivoluzione francese, Rivoluzione, Lezioni di (1500x881)
Nel xvi secolo ci sono state persecuzioni religiose e in questo periodo,. La rivoluzione francese Rivoluzione francese, Rivoluzione, Lezioni di Epoca moderna umanesimo, stampa a caratteri mobili, rivoluzione scientifica scheda su. La fase reazionaria della rivoluzione francese. La francia è stata occupata dai celti o galli, poi dai romani e dai franchi di carlo magno. Clero, nobiltà e terzo stato; Degli interessi perchè lo stato, la rivoluzione francese aveva un sovrano che:, la rivoluzione francese subì una crisi economica nella meta del 1700 a causa:, le tasse anche ai nobili per. Valutazione media 4.9 / 5. La rivoluzione francese fu una rivoluzione esclusivamente borghese e con essa ebbe inizio l’età contemporanea.... . Possiamo dunque usare le mappe sia durante la fase di studio (come progettazione del percorso di indagine da effettuare), sia al termine del percorso didattico (come schematizzazione delle.
10 Rivoluzione francese il Terrore Mappa concettuale ini
Instaurano un regime di “terrore rivoluzionario” che avrebbe dovuto salvare la francia dai nemici (interni ed esterni):. Rivoluzione francese il Terrore Mappa concettuale La francia di fine settecento la società francese era strutturata come nell'antico regime: Questa pagina contiene materiale didattico di storia per la classe seconda media. Possiamo dunque usare le mappe sia durante la fase di studio (come progettazione del percorso di indagine da effettuare), sia al termine del percorso didattico (come schematizzazione delle. Tribunali rivoluzionari che giudicano e condannano alla ghigliottina tutti i. Consulta sul tuo libro la mappa dedicata alla. La rivoluzione francese fu una rivoluzione esclusivamente borghese e con essa ebbe inizio l’età contemporanea.... Valutazione media 4.6 / 5.
11 La rivoluzione francese 2ª media
Degli interessi perchè lo stato, la rivoluzione francese aveva un sovrano che:, la rivoluzione francese subì una crisi economica nella meta del 1700 a causa:, le tasse anche ai nobili per. La rivoluzione francese fu una rivoluzione esclusivamente borghese e con essa ebbe inizio l’età contemporanea.Mappa concettuale da stampare sulla rivoluzione francese. La rivoluzione francese 2ª media Mappa concettuale di napoleone bonaparte per esami e compiti a scuola. Clero, nobiltà e terzo stato; L'economia si basava ancora principalmente. Mappa concettuale per l'esame di terza media che descrive tutti i collegamenti delle materie con argomento principale la rivoluzione. Nelle sue riflessioni sulla rivoluzione in francia, edmund burke predisse nel 1790 che dopo la rivoluzione, nel cosiddetto. Questo evento nacque in una francia. Dagli stati generali alla rivoluzione francese popolari. File pdf di 18 pagine con.
12 Mappa concettuale Rivoluzione francese •
La rivoluzione francese fu un periodo di sconvolgimento sociale, politico e culturale, in cui la violenza era diventata la voce del popolo per farsi sentire. Presenta ai compagni di un'altra seconda classe un tuo elaborato sulla rivoluzione francese che contenga le informazioni essenziali da approfondire.La francia è stata occupata dai celti o galli, poi dai romani e dai franchi di carlo magno.. Mappa concettuale Rivoluzione francese • . La rivoluzione francese è un complesso di eventi politici e sociali tra il 1789 e 1799 in francia, che porteranno alla fine dell’ancien régime e la formazione di una monarchia costituzionale.
13 MAPPE per la SCUOLA LA RIVOLUZIONE FRANCESE lengkap
Gambar MAPPE per la SCUOLA LA RIVOLUZIONE FRANCESE (1600x927)
Mappa concettuale di napoleone bonaparte per esami e compiti a scuola. La rivoluzione francese fu un periodo di sconvolgimento sociale, politico e culturale, in cui la violenza era diventata la voce del popolo per farsi sentire. La lezione lim la rivoluzione francese che si chiude con un bilancio complessivo.Possiamo dunque usare le mappe sia durante la fase di studio (come progettazione del percorso di indagine da effettuare), sia al termine del percorso didattico (come schematizzazione delle.. MAPPE per la SCUOLA LA RIVOLUZIONE FRANCESE Clicca sul pollice per valutare! Verifica e mappa concettuale sulla prima rivoluzione industriale, livello scuola media. Pubblicato il 09 maggio 2021 taggato in: La rivoluzione francese la convocazione dell’assemblea nazionale la nuova costituzione convenzione nazionale una dittatura giacobina (grande terrore) l’assalto alla bastiglia (1789). La rivoluzione francese è un complesso di eventi politici e sociali tra il 1789 e 1799 in francia, che porteranno alla fine dell’ancien régime e la formazione di una monarchia costituzionale. Valutazione media 4.9 / 5. Tribunali rivoluzionari che giudicano e condannano alla ghigliottina tutti i.... . Possiamo dunque usare le mappe sia durante la fase di studio (come progettazione del percorso di indagine da effettuare), sia al termine del percorso didattico (come schematizzazione delle.
14 The Big Blog Rivoluzione Francese
Gambar The Big Blog Rivoluzione Francese (1600x946)
Tribunali rivoluzionari che giudicano e condannano alla ghigliottina tutti i. The Big Blog Rivoluzione Francese Epoca moderna umanesimo, stampa a caratteri mobili, rivoluzione scientifica scheda su. Nel xvi secolo ci sono state persecuzioni religiose e in questo periodo,. Storia moderna — convenzione e proclamazione della repubblica, schieramenti all’interno della convenzione, radicalizzazione del movimento. Mappa concettuale di napoleone bonaparte per esami e compiti a scuola. Clicca sul pollice per valutare! Pubblicato il 09 maggio 2021 taggato in: Il rovesciamento della monarchia francese e lo sviluppo dell’interesse per la democrazia, il nazionalismo e il socialismo in tutta europa furono i risultati della rivoluzione. Epoca moderna umanesimo, stampa a caratteri mobili, rivoluzione scientifica scheda su.
15 Work in Progress LA RIVOLUZIONE FRANCESE
Gambar Work in Progress LA RIVOLUZIONE FRANCESE (1219x612)
Quest'ultimi sono connessi tra loro come delle carte geografiche.Dagli stati generali alla rivoluzione francese popolari... Work in Progress LA RIVOLUZIONE FRANCESE ... Mappa concettuale per l'esame di terza media che descrive tutti i collegamenti delle materie con argomento principale la rivoluzione.
16 1 la rivoluzione francese i problemi della Francia rivoluzionaria berikut
Gambar 1 la rivoluzione francese i problemi della Francia rivoluzionaria (1276x1744)
La rivoluzione francese fu un periodo di sconvolgimento sociale, politico e culturale, in cui la violenza era diventata la voce del popolo per farsi sentire.. 1 la rivoluzione francese i problemi della Francia rivoluzionaria Download & view mappe concettuali rivoluzione francese as pdf for free.. La rivoluzione francese fu un periodo di sconvolgimento sociale, politico e culturale, in cui la violenza era diventata la voce del popolo per farsi sentire.
17 la fine della Rivoluzione francese Mappa concettuale
Gambar la fine della Rivoluzione francese Mappa concettuale (1276x2112)
Epoca moderna umanesimo, stampa a caratteri mobili, rivoluzione scientifica scheda su. La rivoluzione francese è un complesso di eventi politici e sociali tra il 1789 e 1799 in francia, che porteranno alla fine dell’ancien régime e la formazione di una monarchia costituzionale. La lezione lim la rivoluzione francese che arriva al 1799, quando comincia l’ascesa.La lezione lim la rivoluzione francese che si chiude con un bilancio complessivo. la fine della Rivoluzione francese Mappa concettuale Durante la rivoluzione francese è generale, ed è famoso per le sue. La lezione lim la rivoluzione francese che arriva al 1799, quando comincia l’ascesa. La rivoluzione francese fu un periodo di sconvolgimento sociale, politico e culturale, in cui la violenza era diventata la voce del popolo per farsi sentire. Mappa concettuale da stampare sulla rivoluzione francese.. Visualizza altre idee su rivoluzione francese, rivoluzione.
18 Rivoluzione francese Clubs Mappa concettuale
La francia di fine settecento la società francese era strutturata come nell'antico regime: Visualizza altre idee su rivoluzione francese, rivoluzione. La rivoluzione francese fu un periodo di sconvolgimento sociale, politico e culturale, in cui la violenza era diventata la voce del popolo per farsi sentire.Queste mappe concettuali della rivoluzione francese forniscono un diagramma visivo degli eventi rivoluzionari in francia.. Rivoluzione francese Clubs Mappa concettuale Mappa concettuale di napoleone bonaparte per esami e compiti a scuola.... . Nel 1789 viene eletto tra i ventiquattro rappresentanti del terzo stato degli stati generali come rappresentante della corporazione dei ciabattini.
19 MAPPE STORIA ETA’ MODERNA Rivoluzione francese e Napoleone Libro berikut
Gambar MAPPE STORIA ETA’ MODERNA Rivoluzione francese e Napoleone Libro (1600x1255)
Clicca sul pollice per valutare! Dagli stati generali alla rivoluzione francese popolari.Tribunali rivoluzionari che giudicano e condannano alla ghigliottina tutti i. MAPPE STORIA ETA’ MODERNA Rivoluzione francese e Napoleone Libro La rivoluzione francese è un complesso di eventi politici e sociali tra il 1789 e 1799 in francia, che porteranno alla fine dell’ancien régime e la formazione di una monarchia costituzionale. Dagli stati generali alla rivoluzione francese popolari. Nel xvi secolo ci sono state persecuzioni religiose e in questo periodo,. File pdf di 18 pagine con... Se vuoi aggiornamenti su mappa concettuale:
20 MAPPE per la SCUOLA LA RIVOLUZIONE FRANCESE berikut
Gambar MAPPE per la SCUOLA LA RIVOLUZIONE FRANCESE (1600x819)
La lezione lim la rivoluzione francese che arriva al 1799, quando comincia l’ascesa. Presenta ai compagni di un'altra seconda classe un tuo elaborato sulla rivoluzione francese che contenga le informazioni essenziali da approfondire. La rivoluzione francese è un complesso di eventi politici e sociali tra il 1789 e 1799 in francia, che porteranno alla fine dell’ancien régime e la formazione di una monarchia costituzionale.Questo evento nacque in una francia. MAPPE per la SCUOLA LA RIVOLUZIONE FRANCESE Luigi xvi stati generali terzo stato bastiglia. La rivoluzione francese è un complesso di eventi politici e sociali tra il 1789 e 1799 in francia, che porteranno alla fine dell’ancien régime e la formazione di una monarchia costituzionale.. Quest'ultimi sono connessi tra loro come delle carte geografiche.
21 Storia La Rivoluzione Francese, mappa concettuale keren
Gambar Storia La Rivoluzione Francese, mappa concettuale (1245x1280)
Epoca moderna umanesimo, stampa a caratteri mobili, rivoluzione scientifica scheda su.Consulta sul tuo libro la mappa dedicata alla.. Storia La Rivoluzione Francese, mappa concettuale Possiamo dunque usare le mappe sia durante la fase di studio (come progettazione del percorso di indagine da effettuare), sia al termine del percorso didattico (come schematizzazione delle. Consulta sul tuo libro la mappa dedicata alla. Se vuoi aggiornamenti su mappa concettuale: Storia moderna — convenzione e proclamazione della repubblica, schieramenti all’interno della convenzione, radicalizzazione del movimento. La rivoluzione francese la convocazione dell’assemblea nazionale la nuova costituzione convenzione nazionale una dittatura giacobina (grande terrore) l’assalto alla bastiglia (1789). Dagli stati generali alla rivoluzione francese popolari. Degli interessi perchè lo stato, la rivoluzione francese aveva un sovrano che:, la rivoluzione francese subì una crisi economica nella meta del 1700 a causa:, le tasse anche ai nobili per... Dagli stati generali alla rivoluzione francese popolari.
22 Mappa concettuale Francia La costituzione del 1791 •
Gambar Mappa concettuale Francia La costituzione del 1791 • (1600x1219)
Nel 1789 viene eletto tra i ventiquattro rappresentanti del terzo stato degli stati generali come rappresentante della corporazione dei ciabattini. Il comitato di salute pubblica decide la riforma dell'esercito (leva di massa, controllo politico), il contro di prezzi e salati, la lotta ai.La rivoluzione francese fu una rivoluzione esclusivamente borghese e con essa ebbe inizio l’età contemporanea. Mappa concettuale Francia La costituzione del 1791 • La mappa concettuale dell’illuminismo salva il modello. La francia è stata occupata dai celti o galli, poi dai romani e dai franchi di carlo magno. Mappa concettuale da stampare sulla rivoluzione francese. La rivoluzione francese fu un periodo di sconvolgimento sociale, politico e culturale, in cui la violenza era diventata la voce del popolo per farsi sentire. Verifica e mappa concettuale sulla prima rivoluzione industriale, livello scuola media.. File pdf di 18 pagine con.
23 Rivoluzione francese 1 Mappa concettuale lengkap
Instaurano un regime di “terrore rivoluzionario” che avrebbe dovuto salvare la francia dai nemici (interni ed esterni):Clicca sul pollice per valutare! Rivoluzione francese 1 Mappa concettuale Valutazione media 4.9 / 5. La lezione lim la rivoluzione francese che si chiude con un bilancio complessivo. La francia di fine settecento la società francese era strutturata come nell'antico regime: Luigi xvi stati generali terzo stato bastiglia. Tribunali rivoluzionari che giudicano e condannano alla ghigliottina tutti i... La fase reazionaria della rivoluzione francese.
24 Work in Progress LA RIVOLUZIONE FRANCESE ini
Gambar Work in Progress LA RIVOLUZIONE FRANCESE (1202x608)
Valutazione media 4.6 / 5... Work in Progress LA RIVOLUZIONE FRANCESE Download & view mappe concettuali rivoluzione francese as pdf for free. La rivoluzione francese fu un periodo di sconvolgimento sociale, politico e culturale, in cui la violenza era diventata la voce del popolo per farsi sentire. La fase reazionaria della rivoluzione francese. Clicca sul pollice per valutare! La francia è stata occupata dai celti o galli, poi dai romani e dai franchi di carlo magno.. La francia di fine settecento la società francese era strutturata come nell'antico regime:
25 Mappa concettuale Assemblea nazionale Rivoluzione francese
Gambar Mappa concettuale Assemblea nazionale Rivoluzione francese (1600x1199)
Valutazione media 4.9 / 5. Se vuoi aggiornamenti su mappa concettuale:Mappa concettuale da stampare sulla rivoluzione francese. Mappa concettuale Assemblea nazionale Rivoluzione francese Pubblicato il 09 maggio 2021 taggato in: Presenta ai compagni di un'altra seconda classe un tuo elaborato sulla rivoluzione francese che contenga le informazioni essenziali da approfondire.
26 MAPPER RIVOLUZIONE FRANCESE 3
Gambar MAPPER RIVOLUZIONE FRANCESE 3 (1600x1202)
L'economia si basava ancora principalmente. Clicca sul pollice per valutare!Questo evento nacque in una francia... MAPPER RIVOLUZIONE FRANCESE 3 Questo evento nacque in una francia. Visualizza altre idee su rivoluzione francese, rivoluzione. Il comitato di salute pubblica decide la riforma dell'esercito (leva di massa, controllo politico), il contro di prezzi e salati, la lotta ai.... . Mappa concettuale da stampare sulla rivoluzione francese.
27 La Rivoluzione Francese Ist. Superiore Participe
Gambar La Rivoluzione Francese Ist. Superiore Participe (1500x970)
Tesina mappa concettuale per l'esame di terza media che descrive tutti i collegamenti delle materie con argomento principale la rivoluzione francese sintesi rivoluzione francese. La lezione lim la rivoluzione francese che si chiude con un bilancio complessivo. La francia di fine settecento la società francese era strutturata come nell'antico regime:Nelle sue riflessioni sulla rivoluzione in francia, edmund burke predisse nel 1790 che dopo la rivoluzione, nel cosiddetto... La Rivoluzione Francese Ist. Superiore Participe Valutazione media 4.9 / 5. Luigi xvi stati generali terzo stato bastiglia. Nel xvi secolo ci sono state persecuzioni religiose e in questo periodo,. Mappa concettuale per l'esame di terza media che descrive tutti i collegamenti delle materie con argomento principale la rivoluzione. Nelle sue riflessioni sulla rivoluzione in francia, edmund burke predisse nel 1790 che dopo la rivoluzione, nel cosiddetto. La francia di fine settecento la società francese era strutturata come nell'antico regime:... . Instaurano un regime di “terrore rivoluzionario” che avrebbe dovuto salvare la francia dai nemici (interni ed esterni):
28 Mappa concettuale Francia •
Luigi xvi stati generali terzo stato bastiglia. Luigi xvi stati generali terzo stato bastiglia. Clero, nobiltà e terzo stato;Instaurano un regime di “terrore rivoluzionario” che avrebbe dovuto salvare la francia dai nemici (interni ed esterni):. Mappa concettuale Francia • Tribunali rivoluzionari che giudicano e condannano alla ghigliottina tutti i. La fase reazionaria della rivoluzione francese. Nelle sue riflessioni sulla rivoluzione in francia, edmund burke predisse nel 1790 che dopo la rivoluzione, nel cosiddetto... La rivoluzione francese è stato un evento storico di grande importanza poiché oltre a cambiare il destino della francia nel diciottesimo secolo, ha influenzato il.
29 2 la rivoluzione francese clubs 170 Mappa concettuale
Gambar 2 la rivoluzione francese clubs 170 Mappa concettuale (1701x1271)
La francia di fine settecento la società francese era strutturata come nell'antico regime: Il rovesciamento della monarchia francese e lo sviluppo dell’interesse per la democrazia, il nazionalismo e il socialismo in tutta europa furono i risultati della rivoluzione. Queste mappe concettuali della rivoluzione francese forniscono un diagramma visivo degli eventi rivoluzionari in francia.La lezione lim la rivoluzione francese che arriva al 1799, quando comincia l’ascesa... 2 la rivoluzione francese clubs 170 Mappa concettuale Le mappe concettuali sono degli schemi in grado di racchiudere una quantità di concetti importanti.... Queste mappe concettuali della rivoluzione francese forniscono un diagramma visivo degli eventi rivoluzionari in francia.
30 la rivoluzione francese Mappa Concettuale
Presenta ai compagni di un'altra seconda classe un tuo elaborato sulla rivoluzione francese che contenga le informazioni essenziali da approfondire.Dagli stati generali alla rivoluzione francese popolari.. la rivoluzione francese Mappa Concettuale Download & view mappe concettuali rivoluzione francese as pdf for free. La rivoluzione francese la convocazione dell’assemblea nazionale la nuova costituzione convenzione nazionale una dittatura giacobina (grande terrore) l’assalto alla bastiglia (1789). Il comitato di salute pubblica decide la riforma dell'esercito (leva di massa, controllo politico), il contro di prezzi e salati, la lotta ai. Tribunali rivoluzionari che giudicano e condannano alla ghigliottina tutti i. Nel xvi secolo ci sono state persecuzioni religiose e in questo periodo,.... Mappa concettuale da stampare sulla rivoluzione francese.
31 mappe concettuali rivoluzione francese
Gambar mappe concettuali rivoluzione francese (768x1024)
La mappa concettuale dell’illuminismo salva il modello.La fase reazionaria della rivoluzione francese. mappe concettuali rivoluzione francese . Questo evento nacque in una francia.
Table of Contents
Queste mappe concettuali della rivoluzione francese forniscono un diagramma visivo degli eventi rivoluzionari in francia. Luigi xvi stati generali terzo stato bastiglia. Valutazione media 4.6 / 5. Consulta sul tuo libro la mappa dedicata alla. Luigi xvi stati generali terzo stato bastiglia. La mappa concettuale dell’illuminismo salva il modello. Mappa concettuale per l'esame di terza media che descrive tutti i collegamenti delle materie con argomento principale la rivoluzione. La rivoluzione francese è un complesso di eventi politici e sociali tra il 1789 e 1799 in francia, che porteranno alla fine dell’ancien régime e la formazione di una monarchia costituzionale. Valutazione media 4.6 / 5.
Gambar La rivoluzione francese 2ª media (1530x804)
1 Mappe per la Scuola RIVOLUZIONE FRANCESE Il Terrore e il Direttorio
Gambar Mappe per la Scuola RIVOLUZIONE FRANCESE Il Terrore e il Direttorio (3040x1874)
La mappa concettuale dell’illuminismo salva il modello. Scarica (pdf, 69 kb) mappe.La mappa concettuale dell’illuminismo salva il modello. Mappe per la Scuola RIVOLUZIONE FRANCESE Il Terrore e il Direttorio Download & view mappe concettuali rivoluzione francese as pdf for free. Mappa concettuale per l'esame di terza media che descrive tutti i collegamenti delle materie con argomento principale la rivoluzione. Consulta sul tuo libro la mappa dedicata alla.. La mappa concettuale dell’illuminismo salva il modello.
"Questo evento nacque in una francia. Questa pagina contiene materiale didattico di storia per la classe seconda media. Epoca moderna umanesimo, stampa a caratteri mobili, rivoluzione scientifica scheda su. Clero, nobiltà e terzo stato; La lezione lim la rivoluzione francese che arriva al 1799, quando comincia l’ascesa. La rivoluzione francese fu una rivoluzione esclusivamente borghese e con essa ebbe inizio l’età contemporanea. La rivoluzione francese è un complesso di eventi politici e sociali tra il 1789 e 1799 in francia, che porteranno alla fine dell’ancien régime e la formazione di una monarchia costituzionale.;
2 Mappa concettuale Fine della monarchia francese • berikut
Gambar Mappa concettuale Fine della monarchia francese • (1600x1259)
Pubblicato il 09 maggio 2021 taggato in: La francia è stata occupata dai celti o galli, poi dai romani e dai franchi di carlo magno. L'economia si basava ancora principalmente.Nelle sue riflessioni sulla rivoluzione in francia, edmund burke predisse nel 1790 che dopo la rivoluzione, nel cosiddetto.. Mappa concettuale Fine della monarchia francese • Presenta ai compagni di un'altra seconda classe un tuo elaborato sulla rivoluzione francese che contenga le informazioni essenziali da approfondire. Nelle sue riflessioni sulla rivoluzione in francia, edmund burke predisse nel 1790 che dopo la rivoluzione, nel cosiddetto. Scarica (pdf, 69 kb) mappe. Nel 1789 viene eletto tra i ventiquattro rappresentanti del terzo stato degli stati generali come rappresentante della corporazione dei ciabattini.
3 Mappa Concettuale Della Rivoluzione Francese ubaballer
Quest'ultimi sono connessi tra loro come delle carte geografiche. Luigi xvi stati generali terzo stato bastiglia. La lezione lim la rivoluzione francese che si chiude con un bilancio complessivo.Instaurano un regime di “terrore rivoluzionario” che avrebbe dovuto salvare la francia dai nemici (interni ed esterni): Mappa Concettuale Della Rivoluzione Francese ubaballer Visualizza altre idee su rivoluzione francese, rivoluzione. Se vuoi aggiornamenti su mappa concettuale:
4 Facile La Rivoluzione Francese Mappa Concettuale Francia Rivoluzione
Mappa concettuale da stampare sulla rivoluzione francese.Queste mappe concettuali della rivoluzione francese forniscono un diagramma visivo degli eventi rivoluzionari in francia. Facile La Rivoluzione Francese Mappa Concettuale Francia Rivoluzione Luigi xvi stati generali terzo stato bastiglia. Pubblicato il 09 maggio 2021 taggato in: La lezione lim la rivoluzione francese che si chiude con un bilancio complessivo. Durante la rivoluzione francese è generale, ed è famoso per le sue. Mappa concettuale da stampare sulla rivoluzione francese. La rivoluzione francese fu una rivoluzione esclusivamente borghese e con essa ebbe inizio l’età contemporanea. Instaurano un regime di “terrore rivoluzionario” che avrebbe dovuto salvare la francia dai nemici (interni ed esterni):
1 la rivoluzione francese i problemi della Francia rivoluzionaria
5 Rivoluzione francese 2 Mappa concettuale keren
Storia moderna — convenzione e proclamazione della repubblica, schieramenti all’interno della convenzione, radicalizzazione del movimento.La lezione lim la rivoluzione francese che arriva al 1799, quando comincia l’ascesa.. Rivoluzione francese 2 Mappa concettuale Valutazione media 4.9 / 5. La lezione lim la rivoluzione francese che arriva al 1799, quando comincia l’ascesa. Storia moderna — convenzione e proclamazione della repubblica, schieramenti all’interno della convenzione, radicalizzazione del movimento. Nelle sue riflessioni sulla rivoluzione in francia, edmund burke predisse nel 1790 che dopo la rivoluzione, nel cosiddetto. La mappa concettuale dell’illuminismo salva il modello.
"Luigi xvi stati generali terzo stato bastiglia. La mappa concettuale dell’illuminismo salva il modello..
6 Mappa concettuale il Problema fiscale Rivoluzione francese keren
Gambar Mappa concettuale il Problema fiscale Rivoluzione francese (1600x1245)
Scarica (pdf, 69 kb) mappe. Questa pagina contiene materiale didattico di storia per la classe seconda media.Queste mappe concettuali della rivoluzione francese forniscono un diagramma visivo degli eventi rivoluzionari in francia. Mappa concettuale il Problema fiscale Rivoluzione francese Dagli stati generali alla rivoluzione francese popolari. La francia di fine settecento la società francese era strutturata come nell'antico regime: L'economia si basava ancora principalmente. La francia è stata occupata dai celti o galli, poi dai romani e dai franchi di carlo magno. Consulta sul tuo libro la mappa dedicata alla. La fase reazionaria della rivoluzione francese. Valutazione media 4.6 / 5... Download & view mappe concettuali rivoluzione francese as pdf for free.
7 MAPPE per la SCUOLA LA RIVOLUZIONE FRANCESE
Gambar MAPPE per la SCUOLA LA RIVOLUZIONE FRANCESE (1600x890)
Luigi xvi stati generali terzo stato bastiglia. Nel 1789 viene eletto tra i ventiquattro rappresentanti del terzo stato degli stati generali come rappresentante della corporazione dei ciabattini.Possiamo dunque usare le mappe sia durante la fase di studio (come progettazione del percorso di indagine da effettuare), sia al termine del percorso didattico (come schematizzazione delle. MAPPE per la SCUOLA LA RIVOLUZIONE FRANCESE Se vuoi aggiornamenti su mappa concettuale:... . Visualizza altre idee su rivoluzione francese, rivoluzione.
;Nel 1789 viene eletto tra i ventiquattro rappresentanti del terzo stato degli stati generali come rappresentante della corporazione dei ciabattini. Tesina mappa concettuale per l'esame di terza media che descrive tutti i collegamenti delle materie con argomento principale la rivoluzione francese sintesi rivoluzione francese.!
8 Rivoluzione Francese Mappa cronologica dei principali avvenimenti della
Mappa concettuale di napoleone bonaparte per esami e compiti a scuola. Durante la rivoluzione francese è generale, ed è famoso per le sue.Epoca moderna umanesimo, stampa a caratteri mobili, rivoluzione scientifica scheda su. Rivoluzione Francese Mappa cronologica dei principali avvenimenti della Le mappe concettuali sono degli schemi in grado di racchiudere una quantità di concetti importanti. Luigi xvi stati generali terzo stato bastiglia. Clero, nobiltà e terzo stato; La francia è stata occupata dai celti o galli, poi dai romani e dai franchi di carlo magno. La rivoluzione francese la convocazione dell’assemblea nazionale la nuova costituzione convenzione nazionale una dittatura giacobina (grande terrore) l’assalto alla bastiglia (1789). Nel 1789 viene eletto tra i ventiquattro rappresentanti del terzo stato degli stati generali come rappresentante della corporazione dei ciabattini. La lezione lim la rivoluzione francese che si chiude con un bilancio complessivo.. La rivoluzione francese fu una rivoluzione esclusivamente borghese e con essa ebbe inizio l’età contemporanea.
9 La rivoluzione francese Rivoluzione francese, Rivoluzione, Lezioni di
Gambar La rivoluzione francese Rivoluzione francese, Rivoluzione, Lezioni di (1500x881)
Nel xvi secolo ci sono state persecuzioni religiose e in questo periodo,. La rivoluzione francese Rivoluzione francese, Rivoluzione, Lezioni di Epoca moderna umanesimo, stampa a caratteri mobili, rivoluzione scientifica scheda su. La fase reazionaria della rivoluzione francese. La francia è stata occupata dai celti o galli, poi dai romani e dai franchi di carlo magno. Clero, nobiltà e terzo stato; Degli interessi perchè lo stato, la rivoluzione francese aveva un sovrano che:, la rivoluzione francese subì una crisi economica nella meta del 1700 a causa:, le tasse anche ai nobili per. Valutazione media 4.9 / 5. La rivoluzione francese fu una rivoluzione esclusivamente borghese e con essa ebbe inizio l’età contemporanea.... . Possiamo dunque usare le mappe sia durante la fase di studio (come progettazione del percorso di indagine da effettuare), sia al termine del percorso didattico (come schematizzazione delle.
10 Rivoluzione francese il Terrore Mappa concettuale ini
Instaurano un regime di “terrore rivoluzionario” che avrebbe dovuto salvare la francia dai nemici (interni ed esterni):. Rivoluzione francese il Terrore Mappa concettuale La francia di fine settecento la società francese era strutturata come nell'antico regime: Questa pagina contiene materiale didattico di storia per la classe seconda media. Possiamo dunque usare le mappe sia durante la fase di studio (come progettazione del percorso di indagine da effettuare), sia al termine del percorso didattico (come schematizzazione delle. Tribunali rivoluzionari che giudicano e condannano alla ghigliottina tutti i. Consulta sul tuo libro la mappa dedicata alla. La rivoluzione francese fu una rivoluzione esclusivamente borghese e con essa ebbe inizio l’età contemporanea.... Valutazione media 4.6 / 5.
>>Epoca moderna umanesimo, stampa a caratteri mobili, rivoluzione scientifica scheda su. La rivoluzione francese la convocazione dell’assemblea nazionale la nuova costituzione convenzione nazionale una dittatura giacobina (grande terrore) l’assalto alla bastiglia (1789). Dagli stati generali alla rivoluzione francese popolari. L'economia si basava ancora principalmente. Il rovesciamento della monarchia francese e lo sviluppo dell’interesse per la democrazia, il nazionalismo e il socialismo in tutta europa furono i risultati della rivoluzione. Il comitato di salute pubblica decide la riforma dell'esercito (leva di massa, controllo politico), il contro di prezzi e salati, la lotta ai. Tribunali rivoluzionari che giudicano e condannano alla ghigliottina tutti i.>>
11 La rivoluzione francese 2ª media
Degli interessi perchè lo stato, la rivoluzione francese aveva un sovrano che:, la rivoluzione francese subì una crisi economica nella meta del 1700 a causa:, le tasse anche ai nobili per. La rivoluzione francese fu una rivoluzione esclusivamente borghese e con essa ebbe inizio l’età contemporanea.Mappa concettuale da stampare sulla rivoluzione francese. La rivoluzione francese 2ª media Mappa concettuale di napoleone bonaparte per esami e compiti a scuola. Clero, nobiltà e terzo stato; L'economia si basava ancora principalmente. Mappa concettuale per l'esame di terza media che descrive tutti i collegamenti delle materie con argomento principale la rivoluzione. Nelle sue riflessioni sulla rivoluzione in francia, edmund burke predisse nel 1790 che dopo la rivoluzione, nel cosiddetto. Questo evento nacque in una francia. Dagli stati generali alla rivoluzione francese popolari. File pdf di 18 pagine con.
12 Mappa concettuale Rivoluzione francese •
La rivoluzione francese fu un periodo di sconvolgimento sociale, politico e culturale, in cui la violenza era diventata la voce del popolo per farsi sentire. Presenta ai compagni di un'altra seconda classe un tuo elaborato sulla rivoluzione francese che contenga le informazioni essenziali da approfondire.La francia è stata occupata dai celti o galli, poi dai romani e dai franchi di carlo magno.. Mappa concettuale Rivoluzione francese • . La rivoluzione francese è un complesso di eventi politici e sociali tra il 1789 e 1799 in francia, che porteranno alla fine dell’ancien régime e la formazione di una monarchia costituzionale.
>>Durante la rivoluzione francese è generale, ed è famoso per le sue. Mappa concettuale per l'esame di terza media che descrive tutti i collegamenti delle materie con argomento principale la rivoluzione. Valutazione media 4.6 / 5. La rivoluzione francese fu un periodo di sconvolgimento sociale, politico e culturale, in cui la violenza era diventata la voce del popolo per farsi sentire.!
13 MAPPE per la SCUOLA LA RIVOLUZIONE FRANCESE lengkap
Gambar MAPPE per la SCUOLA LA RIVOLUZIONE FRANCESE (1600x927)
Mappa concettuale di napoleone bonaparte per esami e compiti a scuola. La rivoluzione francese fu un periodo di sconvolgimento sociale, politico e culturale, in cui la violenza era diventata la voce del popolo per farsi sentire. La lezione lim la rivoluzione francese che si chiude con un bilancio complessivo.Possiamo dunque usare le mappe sia durante la fase di studio (come progettazione del percorso di indagine da effettuare), sia al termine del percorso didattico (come schematizzazione delle.. MAPPE per la SCUOLA LA RIVOLUZIONE FRANCESE Clicca sul pollice per valutare! Verifica e mappa concettuale sulla prima rivoluzione industriale, livello scuola media. Pubblicato il 09 maggio 2021 taggato in: La rivoluzione francese la convocazione dell’assemblea nazionale la nuova costituzione convenzione nazionale una dittatura giacobina (grande terrore) l’assalto alla bastiglia (1789). La rivoluzione francese è un complesso di eventi politici e sociali tra il 1789 e 1799 in francia, che porteranno alla fine dell’ancien régime e la formazione di una monarchia costituzionale. Valutazione media 4.9 / 5. Tribunali rivoluzionari che giudicano e condannano alla ghigliottina tutti i.... . Possiamo dunque usare le mappe sia durante la fase di studio (come progettazione del percorso di indagine da effettuare), sia al termine del percorso didattico (come schematizzazione delle.
Francia Mappa Concettuale La Rivoluzione Francese Mappa Concettuale
14 The Big Blog Rivoluzione Francese
Gambar The Big Blog Rivoluzione Francese (1600x946)
Tribunali rivoluzionari che giudicano e condannano alla ghigliottina tutti i. The Big Blog Rivoluzione Francese Epoca moderna umanesimo, stampa a caratteri mobili, rivoluzione scientifica scheda su. Nel xvi secolo ci sono state persecuzioni religiose e in questo periodo,. Storia moderna — convenzione e proclamazione della repubblica, schieramenti all’interno della convenzione, radicalizzazione del movimento. Mappa concettuale di napoleone bonaparte per esami e compiti a scuola. Clicca sul pollice per valutare! Pubblicato il 09 maggio 2021 taggato in: Il rovesciamento della monarchia francese e lo sviluppo dell’interesse per la democrazia, il nazionalismo e il socialismo in tutta europa furono i risultati della rivoluzione. Epoca moderna umanesimo, stampa a caratteri mobili, rivoluzione scientifica scheda su.
La rivoluzione francese Rivoluzione francese, Rivoluzione, Lezioni di
15 Work in Progress LA RIVOLUZIONE FRANCESE
Gambar Work in Progress LA RIVOLUZIONE FRANCESE (1219x612)
Quest'ultimi sono connessi tra loro come delle carte geografiche.Dagli stati generali alla rivoluzione francese popolari... Work in Progress LA RIVOLUZIONE FRANCESE ... Mappa concettuale per l'esame di terza media che descrive tutti i collegamenti delle materie con argomento principale la rivoluzione.
16 1 la rivoluzione francese i problemi della Francia rivoluzionaria berikut
Gambar 1 la rivoluzione francese i problemi della Francia rivoluzionaria (1276x1744)
La rivoluzione francese fu un periodo di sconvolgimento sociale, politico e culturale, in cui la violenza era diventata la voce del popolo per farsi sentire.. 1 la rivoluzione francese i problemi della Francia rivoluzionaria Download & view mappe concettuali rivoluzione francese as pdf for free.. La rivoluzione francese fu un periodo di sconvolgimento sociale, politico e culturale, in cui la violenza era diventata la voce del popolo per farsi sentire.
-Download & view mappe concettuali rivoluzione francese as pdf for free.;
17 la fine della Rivoluzione francese Mappa concettuale
Gambar la fine della Rivoluzione francese Mappa concettuale (1276x2112)
Epoca moderna umanesimo, stampa a caratteri mobili, rivoluzione scientifica scheda su. La rivoluzione francese è un complesso di eventi politici e sociali tra il 1789 e 1799 in francia, che porteranno alla fine dell’ancien régime e la formazione di una monarchia costituzionale. La lezione lim la rivoluzione francese che arriva al 1799, quando comincia l’ascesa.La lezione lim la rivoluzione francese che si chiude con un bilancio complessivo. la fine della Rivoluzione francese Mappa concettuale Durante la rivoluzione francese è generale, ed è famoso per le sue. La lezione lim la rivoluzione francese che arriva al 1799, quando comincia l’ascesa. La rivoluzione francese fu un periodo di sconvolgimento sociale, politico e culturale, in cui la violenza era diventata la voce del popolo per farsi sentire. Mappa concettuale da stampare sulla rivoluzione francese.. Visualizza altre idee su rivoluzione francese, rivoluzione.
18 Rivoluzione francese Clubs Mappa concettuale
La francia di fine settecento la società francese era strutturata come nell'antico regime: Visualizza altre idee su rivoluzione francese, rivoluzione. La rivoluzione francese fu un periodo di sconvolgimento sociale, politico e culturale, in cui la violenza era diventata la voce del popolo per farsi sentire.Queste mappe concettuali della rivoluzione francese forniscono un diagramma visivo degli eventi rivoluzionari in francia.. Rivoluzione francese Clubs Mappa concettuale Mappa concettuale di napoleone bonaparte per esami e compiti a scuola.... . Nel 1789 viene eletto tra i ventiquattro rappresentanti del terzo stato degli stati generali come rappresentante della corporazione dei ciabattini.
19 MAPPE STORIA ETA’ MODERNA Rivoluzione francese e Napoleone Libro berikut
Gambar MAPPE STORIA ETA’ MODERNA Rivoluzione francese e Napoleone Libro (1600x1255)
Clicca sul pollice per valutare! Dagli stati generali alla rivoluzione francese popolari.Tribunali rivoluzionari che giudicano e condannano alla ghigliottina tutti i. MAPPE STORIA ETA’ MODERNA Rivoluzione francese e Napoleone Libro La rivoluzione francese è un complesso di eventi politici e sociali tra il 1789 e 1799 in francia, che porteranno alla fine dell’ancien régime e la formazione di una monarchia costituzionale. Dagli stati generali alla rivoluzione francese popolari. Nel xvi secolo ci sono state persecuzioni religiose e in questo periodo,. File pdf di 18 pagine con... Se vuoi aggiornamenti su mappa concettuale:
20 MAPPE per la SCUOLA LA RIVOLUZIONE FRANCESE berikut
Gambar MAPPE per la SCUOLA LA RIVOLUZIONE FRANCESE (1600x819)
La lezione lim la rivoluzione francese che arriva al 1799, quando comincia l’ascesa. Presenta ai compagni di un'altra seconda classe un tuo elaborato sulla rivoluzione francese che contenga le informazioni essenziali da approfondire. La rivoluzione francese è un complesso di eventi politici e sociali tra il 1789 e 1799 in francia, che porteranno alla fine dell’ancien régime e la formazione di una monarchia costituzionale.Questo evento nacque in una francia. MAPPE per la SCUOLA LA RIVOLUZIONE FRANCESE Luigi xvi stati generali terzo stato bastiglia. La rivoluzione francese è un complesso di eventi politici e sociali tra il 1789 e 1799 in francia, che porteranno alla fine dell’ancien régime e la formazione di una monarchia costituzionale.. Quest'ultimi sono connessi tra loro come delle carte geografiche.
la rivoluzione francese Mappa Concettuale
21 Storia La Rivoluzione Francese, mappa concettuale keren
Gambar Storia La Rivoluzione Francese, mappa concettuale (1245x1280)
Epoca moderna umanesimo, stampa a caratteri mobili, rivoluzione scientifica scheda su.Consulta sul tuo libro la mappa dedicata alla.. Storia La Rivoluzione Francese, mappa concettuale Possiamo dunque usare le mappe sia durante la fase di studio (come progettazione del percorso di indagine da effettuare), sia al termine del percorso didattico (come schematizzazione delle. Consulta sul tuo libro la mappa dedicata alla. Se vuoi aggiornamenti su mappa concettuale: Storia moderna — convenzione e proclamazione della repubblica, schieramenti all’interno della convenzione, radicalizzazione del movimento. La rivoluzione francese la convocazione dell’assemblea nazionale la nuova costituzione convenzione nazionale una dittatura giacobina (grande terrore) l’assalto alla bastiglia (1789). Dagli stati generali alla rivoluzione francese popolari. Degli interessi perchè lo stato, la rivoluzione francese aveva un sovrano che:, la rivoluzione francese subì una crisi economica nella meta del 1700 a causa:, le tasse anche ai nobili per... Dagli stati generali alla rivoluzione francese popolari.
22 Mappa concettuale Francia La costituzione del 1791 •
Gambar Mappa concettuale Francia La costituzione del 1791 • (1600x1219)
Nel 1789 viene eletto tra i ventiquattro rappresentanti del terzo stato degli stati generali come rappresentante della corporazione dei ciabattini. Il comitato di salute pubblica decide la riforma dell'esercito (leva di massa, controllo politico), il contro di prezzi e salati, la lotta ai.La rivoluzione francese fu una rivoluzione esclusivamente borghese e con essa ebbe inizio l’età contemporanea. Mappa concettuale Francia La costituzione del 1791 • La mappa concettuale dell’illuminismo salva il modello. La francia è stata occupata dai celti o galli, poi dai romani e dai franchi di carlo magno. Mappa concettuale da stampare sulla rivoluzione francese. La rivoluzione francese fu un periodo di sconvolgimento sociale, politico e culturale, in cui la violenza era diventata la voce del popolo per farsi sentire. Verifica e mappa concettuale sulla prima rivoluzione industriale, livello scuola media.. File pdf di 18 pagine con.
23 Rivoluzione francese 1 Mappa concettuale lengkap
Instaurano un regime di “terrore rivoluzionario” che avrebbe dovuto salvare la francia dai nemici (interni ed esterni):Clicca sul pollice per valutare! Rivoluzione francese 1 Mappa concettuale Valutazione media 4.9 / 5. La lezione lim la rivoluzione francese che si chiude con un bilancio complessivo. La francia di fine settecento la società francese era strutturata come nell'antico regime: Luigi xvi stati generali terzo stato bastiglia. Tribunali rivoluzionari che giudicano e condannano alla ghigliottina tutti i... La fase reazionaria della rivoluzione francese.
Mappa concettuale il Problema fiscale Rivoluzione francese
24 Work in Progress LA RIVOLUZIONE FRANCESE ini
Gambar Work in Progress LA RIVOLUZIONE FRANCESE (1202x608)
Valutazione media 4.6 / 5... Work in Progress LA RIVOLUZIONE FRANCESE Download & view mappe concettuali rivoluzione francese as pdf for free. La rivoluzione francese fu un periodo di sconvolgimento sociale, politico e culturale, in cui la violenza era diventata la voce del popolo per farsi sentire. La fase reazionaria della rivoluzione francese. Clicca sul pollice per valutare! La francia è stata occupata dai celti o galli, poi dai romani e dai franchi di carlo magno.. La francia di fine settecento la società francese era strutturata come nell'antico regime:
!!Tribunali rivoluzionari che giudicano e condannano alla ghigliottina tutti i. Questa pagina contiene materiale didattico di storia per la classe seconda media. La rivoluzione francese fu una rivoluzione esclusivamente borghese e con essa ebbe inizio l’età contemporanea. Clicca sul pollice per valutare! Il rovesciamento della monarchia francese e lo sviluppo dell’interesse per la democrazia, il nazionalismo e il socialismo in tutta europa furono i risultati della rivoluzione. La lezione lim la rivoluzione francese che si chiude con un bilancio complessivo. La mappa concettuale dell’illuminismo salva il modello. Quest'ultimi sono connessi tra loro come delle carte geografiche."
25 Mappa concettuale Assemblea nazionale Rivoluzione francese
Gambar Mappa concettuale Assemblea nazionale Rivoluzione francese (1600x1199)
Valutazione media 4.9 / 5. Se vuoi aggiornamenti su mappa concettuale:Mappa concettuale da stampare sulla rivoluzione francese. Mappa concettuale Assemblea nazionale Rivoluzione francese Pubblicato il 09 maggio 2021 taggato in: Presenta ai compagni di un'altra seconda classe un tuo elaborato sulla rivoluzione francese che contenga le informazioni essenziali da approfondire.
26 MAPPER RIVOLUZIONE FRANCESE 3
Gambar MAPPER RIVOLUZIONE FRANCESE 3 (1600x1202)
L'economia si basava ancora principalmente. Clicca sul pollice per valutare!Questo evento nacque in una francia... MAPPER RIVOLUZIONE FRANCESE 3 Questo evento nacque in una francia. Visualizza altre idee su rivoluzione francese, rivoluzione. Il comitato di salute pubblica decide la riforma dell'esercito (leva di massa, controllo politico), il contro di prezzi e salati, la lotta ai.... . Mappa concettuale da stampare sulla rivoluzione francese.
27 La Rivoluzione Francese Ist. Superiore Participe
Gambar La Rivoluzione Francese Ist. Superiore Participe (1500x970)
Tesina mappa concettuale per l'esame di terza media che descrive tutti i collegamenti delle materie con argomento principale la rivoluzione francese sintesi rivoluzione francese. La lezione lim la rivoluzione francese che si chiude con un bilancio complessivo. La francia di fine settecento la società francese era strutturata come nell'antico regime:Nelle sue riflessioni sulla rivoluzione in francia, edmund burke predisse nel 1790 che dopo la rivoluzione, nel cosiddetto... La Rivoluzione Francese Ist. Superiore Participe Valutazione media 4.9 / 5. Luigi xvi stati generali terzo stato bastiglia. Nel xvi secolo ci sono state persecuzioni religiose e in questo periodo,. Mappa concettuale per l'esame di terza media che descrive tutti i collegamenti delle materie con argomento principale la rivoluzione. Nelle sue riflessioni sulla rivoluzione in francia, edmund burke predisse nel 1790 che dopo la rivoluzione, nel cosiddetto. La francia di fine settecento la società francese era strutturata come nell'antico regime:... . Instaurano un regime di “terrore rivoluzionario” che avrebbe dovuto salvare la francia dai nemici (interni ed esterni):
-Mappa concettuale per l'esame di terza media che descrive tutti i collegamenti delle materie con argomento principale la rivoluzione. La mappa concettuale dell’illuminismo salva il modello. Nel 1789 viene eletto tra i ventiquattro rappresentanti del terzo stato degli stati generali come rappresentante della corporazione dei ciabattini. Mappa concettuale di napoleone bonaparte per esami e compiti a scuola. La lezione lim la rivoluzione francese che si chiude con un bilancio complessivo. Nelle sue riflessioni sulla rivoluzione in francia, edmund burke predisse nel 1790 che dopo la rivoluzione, nel cosiddetto."
28 Mappa concettuale Francia •
Luigi xvi stati generali terzo stato bastiglia. Luigi xvi stati generali terzo stato bastiglia. Clero, nobiltà e terzo stato;Instaurano un regime di “terrore rivoluzionario” che avrebbe dovuto salvare la francia dai nemici (interni ed esterni):. Mappa concettuale Francia • Tribunali rivoluzionari che giudicano e condannano alla ghigliottina tutti i. La fase reazionaria della rivoluzione francese. Nelle sue riflessioni sulla rivoluzione in francia, edmund burke predisse nel 1790 che dopo la rivoluzione, nel cosiddetto... La rivoluzione francese è stato un evento storico di grande importanza poiché oltre a cambiare il destino della francia nel diciottesimo secolo, ha influenzato il.
29 2 la rivoluzione francese clubs 170 Mappa concettuale
Gambar 2 la rivoluzione francese clubs 170 Mappa concettuale (1701x1271)
La francia di fine settecento la società francese era strutturata come nell'antico regime: Il rovesciamento della monarchia francese e lo sviluppo dell’interesse per la democrazia, il nazionalismo e il socialismo in tutta europa furono i risultati della rivoluzione. Queste mappe concettuali della rivoluzione francese forniscono un diagramma visivo degli eventi rivoluzionari in francia.La lezione lim la rivoluzione francese che arriva al 1799, quando comincia l’ascesa... 2 la rivoluzione francese clubs 170 Mappa concettuale Le mappe concettuali sono degli schemi in grado di racchiudere una quantità di concetti importanti.... Queste mappe concettuali della rivoluzione francese forniscono un diagramma visivo degli eventi rivoluzionari in francia.
.Luigi xvi stati generali terzo stato bastiglia. Quest'ultimi sono connessi tra loro come delle carte geografiche. Se vuoi aggiornamenti su mappa concettuale: Valutazione media 4.6 / 5. Presenta ai compagni di un'altra seconda classe un tuo elaborato sulla rivoluzione francese che contenga le informazioni essenziali da approfondire. Questo evento nacque in una francia. La rivoluzione francese la convocazione dell’assemblea nazionale la nuova costituzione convenzione nazionale una dittatura giacobina (grande terrore) l’assalto alla bastiglia (1789). La lezione lim la rivoluzione francese che arriva al 1799, quando comincia l’ascesa. Possiamo dunque usare le mappe sia durante la fase di studio (come progettazione del percorso di indagine da effettuare), sia al termine del percorso didattico (come schematizzazione delle."
30 la rivoluzione francese Mappa Concettuale
Presenta ai compagni di un'altra seconda classe un tuo elaborato sulla rivoluzione francese che contenga le informazioni essenziali da approfondire.Dagli stati generali alla rivoluzione francese popolari.. la rivoluzione francese Mappa Concettuale Download & view mappe concettuali rivoluzione francese as pdf for free. La rivoluzione francese la convocazione dell’assemblea nazionale la nuova costituzione convenzione nazionale una dittatura giacobina (grande terrore) l’assalto alla bastiglia (1789). Il comitato di salute pubblica decide la riforma dell'esercito (leva di massa, controllo politico), il contro di prezzi e salati, la lotta ai. Tribunali rivoluzionari che giudicano e condannano alla ghigliottina tutti i. Nel xvi secolo ci sono state persecuzioni religiose e in questo periodo,.... Mappa concettuale da stampare sulla rivoluzione francese.
31 mappe concettuali rivoluzione francese
La mappa concettuale dell’illuminismo salva il modello.La fase reazionaria della rivoluzione francese. mappe concettuali rivoluzione francese . Questo evento nacque in una francia.
>>Scarica (pdf, 69 kb) mappe. Clicca sul pollice per valutare! Instaurano un regime di “terrore rivoluzionario” che avrebbe dovuto salvare la francia dai nemici (interni ed esterni): Luigi xvi stati generali terzo stato bastiglia. La fase reazionaria della rivoluzione francese. La lezione lim la rivoluzione francese che si chiude con un bilancio complessivo. Download & view mappe concettuali rivoluzione francese as pdf for free..Luigi xvi stati generali terzo stato bastiglia. Queste mappe concettuali della rivoluzione francese forniscono un diagramma visivo degli eventi rivoluzionari in francia. Clero, nobiltà e terzo stato; La rivoluzione francese fu una rivoluzione esclusivamente borghese e con essa ebbe inizio l’età contemporanea. La rivoluzione francese è stato un evento storico di grande importanza poiché oltre a cambiare il destino della francia nel diciottesimo secolo, ha influenzato il. Pubblicato il 09 maggio 2021 taggato in: Ultimo Migliore Rivoluzione Francese Mappa Concettuale"
Welcome
